Der Poor Bluesman

Wer billig einen guten Verstärker haben will, modifiziert ein chinesisches Produkt der großen Händler. Aber vielleicht wollt ihr euch die Arbeit machen und einen individuellen Nobelamp bauen? Der Poor Bluesman kann auf 1001 Arten gebaut werden. Je nach verfügbarem Material, Gewichts- und Größenanforderung - und man lernt viel dabei!

Zum Bild:
Nein - das ist nicht mehr der Moritz! Um die Zahl meiner Amps nicht ins Unermessliche steigen zu lassen, musste er sein Leben für den Poor Bluesman lassen.

Die aktuelle Version

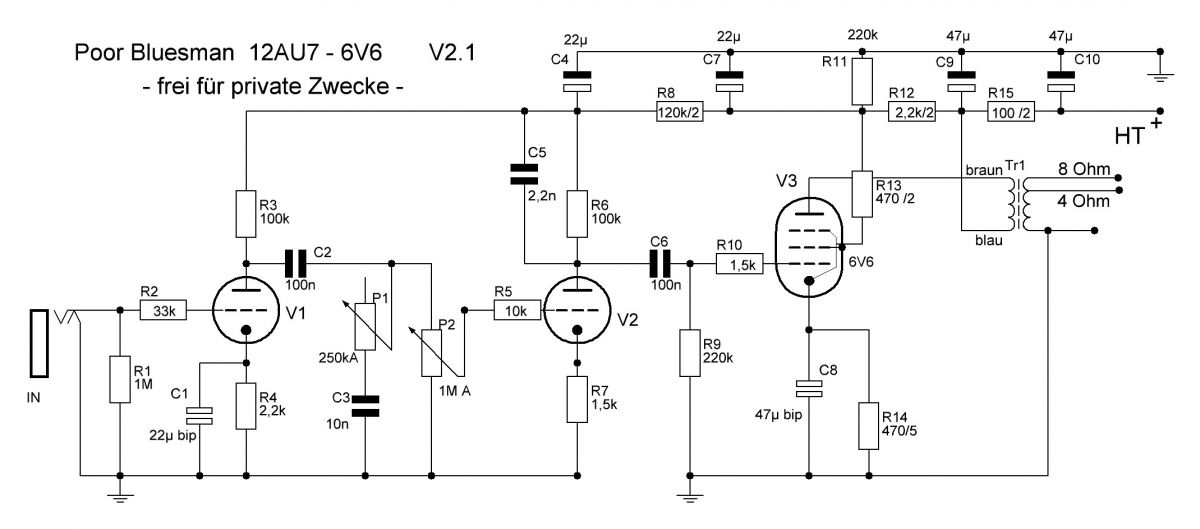
Diese Version 2 bleibt nun als als Endergebnis bestehen. Die alten Versionen sind nur noch auf Nachfrage verfügbar, es sind nur kleine Änderungen. Wichtigste Neuerung in der Version 2 ist die 12AU7 in V1, dafür ist die Gegenkopplung aufgetrennt. Der Amp ist recht gutmütig, eine AY verträgt er auch problemlos. Versuche mit dem Brightcap der Tweedblende haben kein nutzbares Ergebnis gebracht. Der Wert von 250kA für das Tonepoti ist ausreichend, wer es dumpfer mag, kann den C3 auf 22n erhöhen.

Die Trafos werden von außen zugänglich montiert und dürfen deshalb keine Lötösen haben, sondern brauchen isolierte Anschlussdrähte. Durch die Diodengleichrichtung ist etwas mehr Spielraum bei der Auswahl des Netztrafos. Trotzdem ist hier umfangreiche Abwägung erforderlich. Was will ich, was bringt etwas für Lautstärke oder Klang und was ist am Markt verfügbar.

Mein erprobter Kandidat für den Netztrafo ist der TT 50VA Ringkern. Der bringt gerade die benötigte Spannung und ist trotz hoher Stromleistung klein und leicht. Dazu passt der Hammond 125BSE - oder CSE, der dasselbe kostet und nur 100g schwerer ist. Wer dem Brumm restlos zu Leibe rücken will, verwendet im Netzteil noch eine Drossel, hier eine 156L im Bild. Muss aber nicht sein.

Nun steht die Wahl des Speakers an, ein wichtiger Teil des Verstärkers, er definiert weitgehend die Größe des Holzgehäuses und bestimmt auch den Sound maßgeblich. Da ein 10" nicht wirklich mehr kostet als ein 8" und auch nicht viel unhandlicher ist, würde ich prinzipiell eher zum 10" greifen, wenn ich nur einen Amp hätte. Weil mein Poor Bluesman aber klein und leicht sein soll, kommt ein 8" zum Einsatz. Ich habe einen WeberCeramic verwandt, weil ich ihn hatte. Wer einen kaufen muss (bitte hier nicht sparen) soll zum WGS G8C greifen.

Das Chassis

Das Blechgehäuse eines vintage Amps nennet man Chassis. Dies ist für den Eigenbau oft die größte Hürde.

Als Chassis bietet sich das Hammond 1444-20 an. Das ist nicht teuer, man kann es auf die benötigte Länge mit einer einfachen Säge kürzen und Wangen aus Holz einsetzen. Alternativ kann man sich aus 2mm Alublech auch ein entsprechendes "U" biegen. Das ist stabiler.

Die beispielhafte Skizze hat keinen Anspruch auf perfekte Ausarbeitung. Die Werte auf der Frontplatte machen aber durchaus Sinn, die Rückseite und die Röhrenseite kann nach Augenmaß gebohrt werden. Ich hab es auch nach Augenmaß gezeichnet.

Bitte mit Vernunft arbeiten und Achtung bei der Perspektive. Man stelle sich vor, das Chassis ist aufgeklappt und man kann von innen alle drei Seiten sehen. Die Trafos sieht man also nicht wirklich. Die Holzwangen anpassen und einkleben und schrauben. Beim Bohren empfiehlt sich ein stufenloser Schälbohrer und Senker mit drei Schneiden in den wichtigsten Größen. Dann verbiegt sich das Blech nicht bei der Verarbeitung.

Die Bohrungen sind ausgelegt für 24mm alpha Potis, Belton Fassungen, offene Neutrik Buchse am Eingang, isolierte Neutrik Buchse für den Speaker, 12mm Schalter, 12mm Sicherungshalter, 12mm Netzkabeltülle, 17,5mm Jewel Light.

Das abgebildete Chassis ist etwas anders gestaltet - ich hab keinen Schalter - der ist im Volume Poti wie beim Champ (was von der CE Norm wahrscheinlich ein Problem ist). Man sieht die Gummidurchführungen und die Abstandshalter für die Platine. Das kleine Loch unten ist für die Erdung.

Das Board

Ein Röhrenverstärker kommt mit verhältnismäßig wenigen Bauteilen aus. Diese kann man direkt an die Röhrenfassungen und Lötstützpunkte löten (echtes PTP), oder man fertigt eine Platine, das Board. Ich fertige meine Boards immer so, dass alle Verbindungen und Bauteile auf der Oberseite sind, dann kann man die Schaltung immer ersehen und ggf. Änderungen durchführen.

Als Material für die Platine empfiehlt sich GFK oder Pertinax 160x60 und 2mm stark. Die Abbildung in eine Texverarbeitung einfügen, auf (160x60, skalieren) und ausdrucken. Diese Bohrschablone mit Tesafilm gut fixieren und mit einem 3,2mm Bohrer arbeiten. In die Löcher 3mm Ösen stecken und von unten vernieten. Dann die Bauteile einlöten. Das Bild zeigt noch ein Board V1.2.

Die Verkabelung richtet sich ein wenig nach den Umständen - hier ein Beispiel. Der Schalter trennt nur einseitig, besser ist eine komplette Trennung. Der OT ist hier für 8Ohm verkabelt, wie im Plan oben. Der Chassiskontakt erfolgt über die Eingangsbuchse.

Fertig aufgebaut

Und so sieht !mein! armer Bluesman innen aus. Der Schalter ist wie beim 54' Champ im Lautstärkeregler integriert.

Auch wenn jeder seinen Poor Bluesman bauen kann, wie er will, bitte die Erdung und Spannungen kontrollieren! Hier ein paar Anhaltspunkte:

  • Anode 6V6: 320 - 330V,
  • Gitter 6V6: 310-325V,
  • Kathode 6V6: ca. 19V

Bei der Anordnung der Trafos ist man relativ frei, es muss ins Gehäuse passen und für eine ausgewogene Gewichtsverteilung sorgen. Aber hier ist kaum Spielraum.

Faceplate

Bei der Gestaltung des Faceplates kann man sich verkünsteln. Klebefolie, Decals, Schlagbuchstaben, Fräsen, Lasern ..... ich hab eine sehr einfache Lösung gewählt. Viel Erfolg beim Aufbau Eures Poor Bluesmans!

Auf das Gehäuse bin ich gar nicht eingegangen, oft benutzt man einen China Amp als Grundlage und baut diesen um. Wer den ganzen Amp selberbauen will, sollte sich die Anleitung beim Bluesman SE anschauen.

Der Nachbau von Axel

Der erste Nachbau des "armen Bluesers". Axel war mit dem Sound sehr zufrieden. Mir ist ein Detail aufgefallen, die Gewindenieten .... das merke ich mir!

Der Nachbau von Jürgen

Dieser Verstärker ist nicht nur toll gebaut, sondern auch noch ansprechend fotografiert. Lasst die Bilder auf Euch wirken.