Der Brownie

Oft hörte ich, dass jemand mit dem Ausprobieren eines Verstärkers warten musste, bis er in den Proberaum fahren konnte. Wohnt man in einer Wohnung oder will abends mal üben, wenn die Kinder schlafen, ist fast jeder Amp zu laut oder klingt nicht. Es sollte also ein Verstärker sein, der seinen "sweet spot" bei akzeptablen Lautstärken erreicht. Dazu sollte er sehr handlich und auch vielseitig einzustellen sein.

Features

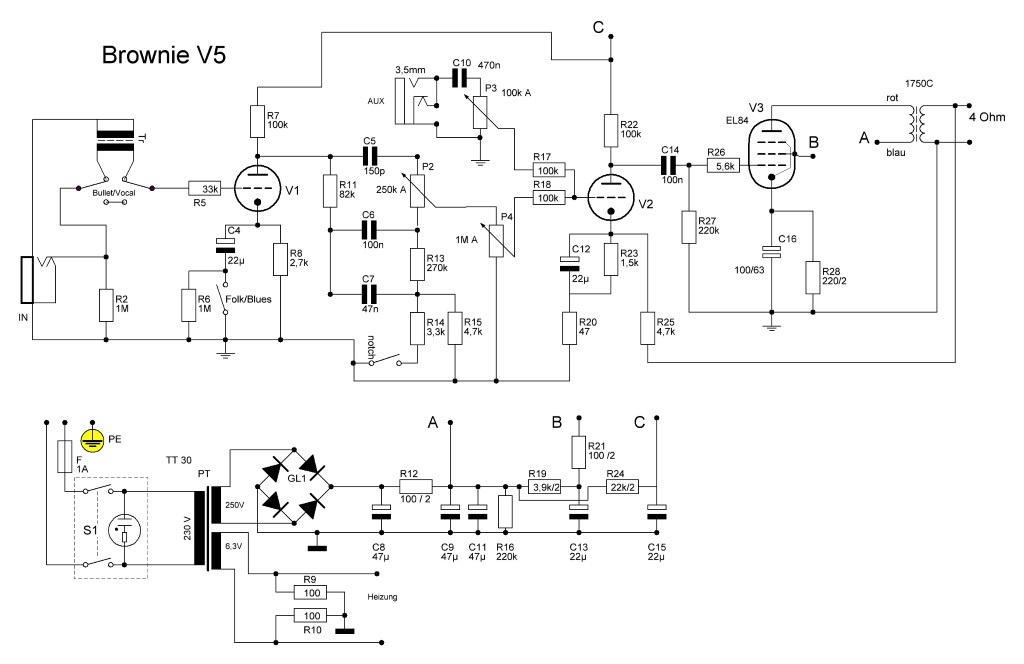
Der Brownie ist hat die Vorstufe wie der Bluesman SE mit eingeschränkter Regelung. In der Endstufe ist eine EL84 verbaut, die hier ihre Vorteile ausspielen kann. Wer noch weniger Headroom wünscht, kann sie durch eine EL844 ersetzen. Ich finde es wird nur etwas leiser dadurch.

Der regelbare mp3 Eingang ermöglicht das Einschleifen von Playbacks. Mit den drei Minischaltern kann man den Verstärker an seine Bedürfnisse anpassen. "Folk" ist cleaner als "Blues", "flat" hat mehr Mitten als "notch" und für Gesangsmikrofone ist ein Impedanzwandler verbaut, der in der Stellung "Mic" aktiv ist.

Sound

Hier könnten Soundfies folgen