Weber 5F2h

The Weber was my first harp amp. After modifying the Harley Benton GA5, I wanted a reference. The Marble Max seemed too small and I wanted to build something big. So I ordered overseas, maintained and built. Why didn't I choose the Marble Max?

When the package arrived, I was quite surprised about the shape of the amp - a lot of box, very little content. This was unforeseeable on the product drawings. I didn't like that - poor conditions for good voodoo. Missing parts in the package were commented with "Sorry" by Weber. It was also weighing tons. A huge 200mA choke which absorbed hum and needed to be rotated. Later, the power transformer blew without reason ... not good at all.

I was never really satisfied with the sound of this little gem - somehow floppy. Therefore, I considered, tested and built - screwed on all parts, there are countless versions, which will not be documented here.

The tone control was interesting. A BigMuff-like controller, which I thought, the "inventor of this amp" would have adjusted perfectly by sitting at the oscilloscope and frequency analyzer for days. Bruce Collins (Mission Amps) boasts about the invention, but conceived of nothing at all. NOTHING! He simply adapted and portrayed a "Premier Twin8". This made me very disappointed - no clue but chatting and founding a company.

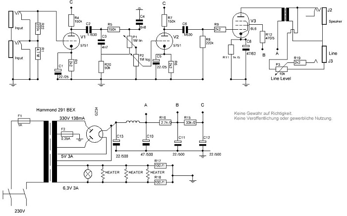
The last version had the GB12 speaker, a custom tone control and "very low bias". Then, I gave up the circuit. It was only a very expensive and pointless heavy "Poor Bluesman" with 6L6. See the diagram on the right. Shortly thereafter, the "Triple Power" was born and became kind of a "Rent-an-Amp" thing in Frankfurt. By the way: whoever owns it these days, send it back ... there are updates, that's for sure.

Gerald with "something in minor"